在线留言

智能加热管主要由三个功能层组成:智能加热内衬层、增强层、外保护层;不同应用温度环境下选用不同耐温等级的材料。加热管内衬层非金属材质具有表面能低、非极性强、粗糙度小等特点,所以具有耐腐蚀、抗结垢抗结蜡效果。管道内嵌光纤,可进行温度、振动、压力的分布式测量,能实现管道运行状态的安全预警。
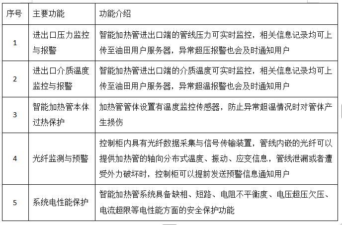
智能非金属复合连续加热输送装置控制柜:
系统控制柜能实现加热管的智能加热功能,根据目标温度进行闭环控制,自动调节管道的加热功率,系统所有运行参数均可实现本地记录存储、上传至油田用户服务器、及时通知至用户客户端、可远程控制等功能。控制柜也具备全面的系统保护功能。

产品特点
可长距离密闭集输并加热
耐压差10/20MPa
适用温度可定制,温度等级60°C /95°C/120℃
防结垢
融蜡、防结蜡
耐腐蚀
管体具有保温性能,热传导系数是金属1%
低能耗
技术参数

产品图片

产品实物


在线留言